Willkommen bei der Staatsanwaltschaft des Kantons St.Gallen.
Die Staatsanwaltschaft ist eine unabhängige Untersuchungs- und Anklagebehörde des Kantons St.Gallen, welche für die gleichmässige Durchsetzung des staatlichen Strafanspruches verantwortlich ist und Strafverfahren bei Verbrechen, Vergehen und Übertretungen führt. Sie führt nicht nur die Strafuntersuchungen und erhebt Anklage, sondern erlässt im Erwachsenenstrafrecht in rund 98 Prozent der Straffälle die Abschlussverfügung durch Strafbefehl, Sistierung, Einstellung, Abtretung oder Nichtanhandnahme. Zudem leistet sie nationale sowie internationale Rechtshilfe in Strafsachen und wirkt bei der Abklärung von aussergewöhnlichen Todesfällen mit.
Ebenso besorgt die Staatsanwaltschaft das Inkasso der daraus sowie der aus Gerichtsurteilen in Strafsachen resultierenden Geldstrafen, Bussen, Gebühren und Kosten, bereitet den Vollzug der Ersatzfreiheitsstrafe von nicht bezahlten Geldstrafen und Bussen vor und verwertet oder vernichtet eingezogene oder beschlagnahmte Gegenstände und Vermögenswerte.
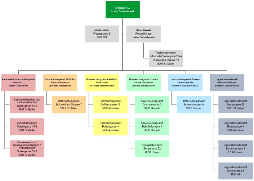
Organisation der Staatsanwaltschaft St.Gallen
Die Staatsanwaltschaft mit rund 250 Mitarbeitenden besteht aus vier regionalen Untersuchungsämtern, dem für das ganze Kantonsgebiet zuständigen Kantonalen Untersuchungsamt, der Jugendanwaltschaft und den Stabsdiensten.
Der Erste Staatsanwalt leitet die Staatsanwaltschaft und steht der Konferenz der Staatsanwaltschaft vor. Diese sorgt für eine einheitliche Rechtsanwendung und sachgerechte Aufgabenerfüllung.
Organisatorisch ist die Staatsanwaltschaft dem Sicherheits- und Justizdepartement angegliedert. Die Anklagekammer übt die fachliche Aufsicht über die Staatsanwaltschaft aus.
Erster Staatsanwalt
Christoph ILL
lic.iur.
Keine Einträge vorhanden.
